

The Healthcare System project aims to streamline the healthcare experience for both customers (patients) and caregivers (doctors and nurses).
The system consists of 4 main applications:
- An app for customers to book hospital services and appointments with doctorsAn app for caregivers service referrals
- An management web-app for hospital board of director, to tracking activity of caregivers team in their hospital.
- An management web-app for caregivers managers.
- Additionally, an admin dashboard is provided to facilitate efficient management and monitoring of the entire system.
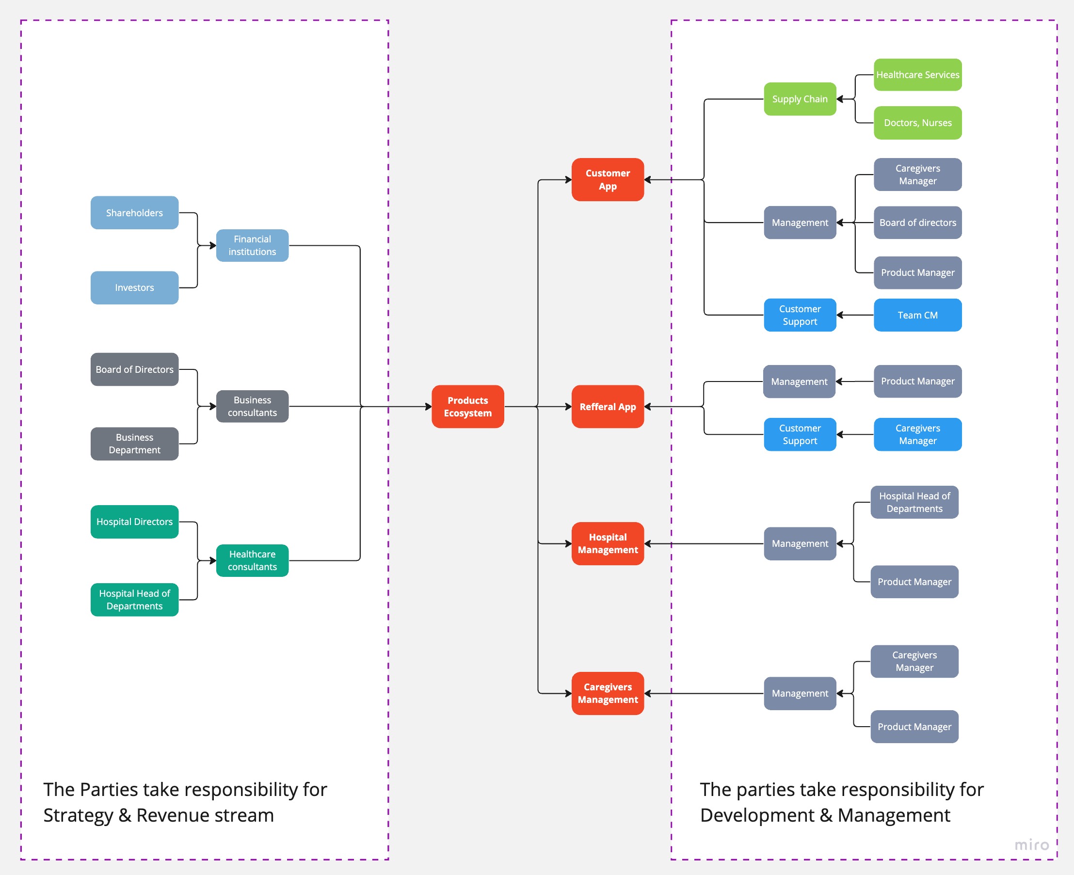
During the brainstorming session, we came to realize that the entire services system is much larger than we initially thought. Multiple parties usually take on different responsibilities.
The freelance patient caregiving model has existed for a long time, offering certain benefits but also posing significant risks due to its informal and self-managed nature. WeCare 247 was founded to help reduce the risks associated with unregulated caregiving and to provide families with greater peace of mind and trust when their loved ones require close, personal care.
WeCare 247 leverages technology in a professionally managed process to maximize efficiency—making it easier to connect caregivers with patients’ families. At the same time, it enables hospital administrators to better monitor caregiving demand and manage the number of caregivers present in the hospital.
(Some information is sourced from the official WeCare 247 website.)
Our project faces several significant challenges that we aim to address effectively:
1. MVP Release and Investor Engagement:
Our primary challenge is to develop and launch a Minimum Viable Product (MVP) in the initial stage to attract and engage investors. Building a functional and compelling MVP will demonstrate the viability of our healthcare system and its potential for success.
2. Customer Attraction and Retention:
Attracting customers to use our healthcare services, which are provided through partnerships with hospitals, is crucial for the success of the system. We need to design an appealing user experience that showcases the benefits and convenience of using our platform.
During the brainstorming and kick-offs session, we came to realize that the entire services system is much larger than we initially thought. Multiple parties usually take on different responsibilities. Here are some key factors and their roles (after several meetings with my stakeholders):




